How to Generate a PDF of your PCB in OrCAD X
Learn how to generate a PDF of your PCB in OrCAD X to efficiently communicate the PCB for review, manufacturing, and testing.
Explore our ever growing list of quick, concise instructions to help you design fast and efficiently.Â
Search our ever growing list of tutorials and how-to videos to help you design as efficiently and effectively as possible.
Learn how to generate a PDF of your PCB in OrCAD X to efficiently communicate the PCB for review, manufacturing, and testing.
Learn how to efficiently place components on the PCB in OrCAD X to accelerate your PCB layouts.
Create keepins and keepouts on your PCB to easily indicate where routing and component placement can occur with OrCAD X.
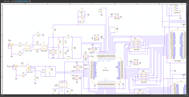
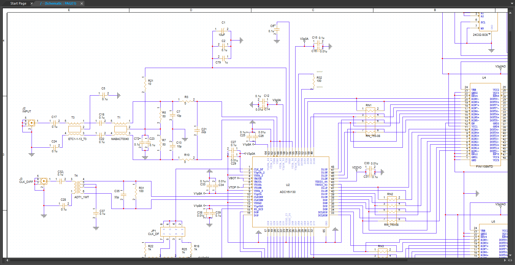
Learn how to define rules for differential pairs in OrCAD X to ensure that your high-speed design functions as intended.
Learn how to perform a temperature sweep to analyze the effects of temperature on circuit behavior with PSpice.
Learn how to automatically generate silkscreen with the Auto Silkscreen function in OrCAD X PCB Designer.
Learn how to fix elements in your PCB designs to ensure they are not changed throughout the PCB layout process.
Learn how to define spacing rules to prevent unwanted coupling, ensure manufacturability, and adhere to safety requirements with constraint management in OrCAD X.
Learn how to configure shape parameters for copper pours to optimize connections and thermal reliefs with OrCAD X.
Learn how to determine your PCB design statistics including a design summary, pin density, missing connections, and more.
Part of the
Take a look at our full library of courses, videos, webinars, and more all created by the experts at EMA for you.
Let us know what you’d like us to cover next!